Skip to main content

竹新社

7×24不定时编译国内外媒体的即时新闻报道。
查阅新闻资料,前往竹新资料室:
t.me/kt_database
如有任何问题,联系竹新社小编:
t.me/ktnews_editor_bot

注:本频道原创新闻按照CC BY 4.0协议发布。
  1. 竹新社
    以色列袭击伊朗。伊朗首都德黑兰传出多起爆炸声。首次袭击发生在伊朗最高领袖哈梅内伊的办​​公室附近。一名消息人士告诉路透社,哈梅内伊不在德黑兰,已被转移到安全地点。 据一位美国官员和一位熟悉此次行动的人士透露,美国也参与了此次袭击,但其参与程度目前尚不明确。 (半岛电视台,美联社,路透社)
    特朗普视频讲话:美国已开始在伊朗进行重大军事行动,目标是消除伊朗政权的威胁,保护美国人民;伊朗正在研制远程导弹,射程覆盖欧洲,未来将覆盖美国本土,此次袭击要摧毁伊朗的导弹工业,消灭伊朗海军,确保伊朗无法在中东支持恐怖活动,确保伊朗永远无法获得核武器。 他为美军将士祈祷,劝告伊朗革命卫队和军警缴枪不杀,要求伊朗民众不要外出,准备迎接自由。
    沙特阿拉比亚电视台援引以色列消息人士,第一阶段的袭击将持续四天,同时一名伊朗官员证实,伊朗正准备作出反击。
    CNN沙特阿拉比亚电视台
    Media is too big
    VIEW IN TELEGRAM
  2. 特朗普2月27日下令联邦政府停止使用Anthropic公司的产品。OpenAI当晚宣布,已与国防部达成协议,在该部机密网络上部署其AI模型。
    国防部与Anthropic在使用AI模型Claude及相关保障措施上存在分歧。国防部要求Anthropic允许军方无限制访问其AI模型,并设置了27日17时的最后期限,否则将把Anthropic列为供应链风险。
    Anthropic则要求不得使用AI进行完全自主武器以及不进行大规模国内监控。但双方谈判期间,国防部并未完全做出上述承诺。
    国防部长赫格塞思称,军方永远不会被大科技公司的意识形态挟持。Anthropic认为国防部的做法不合法,将为任何与政府谈判的美国公司树立危险先例。
    特朗普27日下令联邦机构立即停止使用Anthropic的技术,但将给予国防部等机构6个月时间过渡。特朗普称该公司为“由不了解现实世界的人运营的激进左翼AI公司”。赫格塞思晚些时候下令将Anthropic列为供应链风险,任何与美国军方有业务往来的单位将不得与Anthropic进行商业活动。
    27日凌晨,数日前刚与国防部签订人工智能大模型Grok使用合同的xAI公司首席执行官埃隆·马斯克在X平台上转帖支持政府做法,表示“Anthropic憎恨西方文明“ 。同日,超过600名谷歌员工和60多名OpenAI员工签署了一封公开信,敦促各自公司的领导层“搁置分歧,团结一致”,支持Anthropic在反对大规模监控和完全自动化武器方面划定的红线,拒绝国防部这种单方面的技术使用要求。信中写道:“他们试图通过制造恐惧来分化各家公司,让每家公司担心其他公司会妥协。这种策略只有在我们彼此不了解立场时才会奏效。”
    OpenAI 27日晚宣布与国防部达成部署AI模型的协议。它同样列举了禁止国内大规模监控和人类作为使用武力的责任方等安全原则,表示国防部同意这些原则,并将在法律、政策和协议中体现。
    ABCCBS
  3. 朝鲜2月19至25日开劳动党九大,2月23日开九届一中扩大全会。全会选举朴泰成、赵桶元、金才龙、李日焕为中央政治局常委。
    金与正在九大后晋升为中央政治局候补委员、中央委员会总务部长。崔龙海、朴正天等退出了中央委员会。
    2月25日晚举行阅兵式。2月27日,金正恩以个人名义向主要军政领导干部每人赠送一台狙击步枪,并授予武器证书;随后大家一起到射击场体验互动,共度时光。金正恩女儿参加上述活动。
    朝中社
  4. 玻利维亚空军一架C-130“大力神”运输机2月27日在首都拉巴斯附近的埃尔阿尔托国际机场降落时偏离跑道后撞上多辆汽车,造成至少15人死亡、20余人受伤。
    运输机当时正运送新印制的货币,机上载有大量现金,撞击导致钞票四散。警方使用催泪瓦斯驱散现场试图抢夺现金的围观者。
    事故原因尚不清楚。
    美联社法新社
  5. 竹新社
    巴基斯坦军方2月21日夜间对巴基斯坦与阿富汗边境的阿富汗楠格哈尔省和帕克提卡省发动空袭。 阿富汗当局称,袭击目标是民用目标和宗教场所,造成18人死亡、5人受伤,对此表示强烈谴责。 巴基斯坦则表示,空袭精准打击边境地区的7个恐怖分子营地及藏身处,超过80名恐怖分子死亡。 (新华社)
    阿富汗当局表示,巴基斯坦2月27日对喀布尔及另外2个阿富汗省份实施空袭。喀布尔传出至少3声爆炸声。目前尚无空袭具体位置或潜在伤亡的信息。
    阿富汗26日晚对巴基斯坦发动跨境袭击,声称占领了十多个巴基斯坦军事哨所。巴基斯坦确认边境发生冲突,但否认军事哨所被占领。
    双方对伤亡人数的说法差别很大。阿富汗当局称,已有“多达55名”巴基斯坦士兵死亡,另有未公开数量的士兵被俘。巴基斯坦称,只有2名巴基斯坦士兵死亡,阿富汗方面有36名士兵死亡。巴基斯坦否认有士兵被俘。
    美联社
  6. 竹新社
    2月2日解放军报社论称:查处张又侠刘振立,清除了“影响事业发展的拦路虎、绊脚石”,挤去了战斗力建设的水分。
    李桥铭(2022年任陆军司令员)李伟(信息支援部队政委)沈金龙(2017~2021海军司令员)秦生祥(2017~2022海军政委)于忠福(2015~2022空军政委)王东海(军委国防动员部政委)边瑞峰(军委政治工作部主任助理)丁来富(73集团军军长)杨光(火箭军64基地司令员)已被罢免全国人大代表职务。全国人大常委会2月26日公告上述信息,同时免去了刘少云军事法院院长的职务。
    此外,郑卫平(2012~2017东部战区政委,2017~2020战略支援部队政委)何平(2017~2023东部战区政委)安兆庆(2019~2022武警政委)缺席常委会。
    新华社
  7. 竹新社
    Facebook母公司Meta发表11月反水军报告,详述Wilson Edwards事件的调查情况。 报告详情见竹新资料库。 (Meta)
    OpenAI发表2026年2月版反滥用报告,收录电诈、社工谍报、网络水军等7个案例。
    案例七为一名中国“网络特战”人员,要求ChatGPT帮他改工作报告。其2025年10月在Blogspot、Pixiv、X、YouTube上张贴了反高市早苗的图文。行动起因是10月9日高市作为“支援南蒙古议员联盟”主席作论坛演讲。该人最初还曾试图让ChatGPT起草水军方案,但ChatGPT拒绝,他便转用其他AI实施;行动结束让ChatGPT写总结报告时,没有再提及内蒙问题。
    他让ChatGPT写的其他工作月报中还提及:设立“精日展览馆”网站、攻击“李老师不是你老师”、造谣“界立建讣告”,以及在Twitter上与惠波骂战使其被封号、在Bluesky抢注惠波蔡霞账号等。
    其他月报还提及:“本省的网络特战部门有300名操作员”“试验了DeepSeek-R1、Qwen2.5、YOLOv8等模型”“在200家西方平台上发帖50000篇,其中150篇收到了超过300转评”等。
    报告
  8. 竹新社
    广西自治区主席蓝天立被中纪委审查认定: 违背新发展理念和高质量发展要求,落实中央部署打折扣、搞变通; 拉帮结派,培植个人势力,投机钻营,结交政治骗子; 违反组织原则,违规选任干部;家风不正,对家人失管失教; 目无法纪,贪婪无度,为他人工程项目承揽、干部选拔任用等方面谋利受贿。 经中央政治局会议审议,决定开除他党籍公职,移送公诉。蓝天立是二十届中央委员,开除党籍的处分需五中全会追认。 (中央纪委国家监委)
    广西2月24日开“全面化解历史矛盾、切实维护群众利益、全力促进安全稳定”电视电话会议。党委书记陈刚称,新官必理旧账,“对全区矛盾纠纷、信访积案来一次全面排查化解”。
    摸底排查,以方格化、网络化、清单化方式全面起底矛盾纠纷问题。开展土地山林水利“三大纠纷”历史积案化解攻坚行动。规范一批界限模糊的政策制度和规定办法。
    海南省委2月24日开“以高水平安全保障高标准建设海南自由贸易港”工作会议,要求始终把风险防控放在前提位置,把牢政治方向,决不在根本性问题上犯颠覆性错误。全国其余省份开工日“新春第一会”大致仍围绕产业营商等经济发展议题。
    广西日报
  9. 竹新社
    中国商务部1月6日公告,禁止向“一切有助于提升日本军事实力的最终用户”出口原产自中国的两用物项,以对抗高市早苗“近期公然发表涉台错误言论、暗示武力介入台海可能性”。 (中国商务部,路透社,彭博社)
    中国商务部2月24日公告:禁止向三菱造船、川崎、IHI、JAXA等20家日本军工实体出口两用物项。将斯巴鲁、东京科学大学等20家实体列入关注名单,出口两用物项时需提交风险评估报告。新闻稿说,此举目的是“制止日本再军事化和拥核企图”。
    彭博社
  10. 竹新社
    《两蒋日记》确权诉讼落幕,日记和其他档案原件将于下半年起运返台,入藏国史馆。档案原件返台后,复制件将继续在胡佛研究所向学界提供使用。 该批档案包括蒋介石1917至1972年、蒋经国1937至1979年间的日记,以及演讲稿、外交信函、政治档案等,2005年出借给斯坦福大学胡佛研究所。蒋家后人中就是否将档案移转国史馆发生争议,胡佛所遂于2013年诉讼请求澄清物权,最终认定所有档案都归属国史馆,不再按是否属总统任内而分割。 国史馆受访说,档案返台后将陆续向公众提供,其中蒋介石第一任总统内(1948–1954)的日记拟于10月出版。…
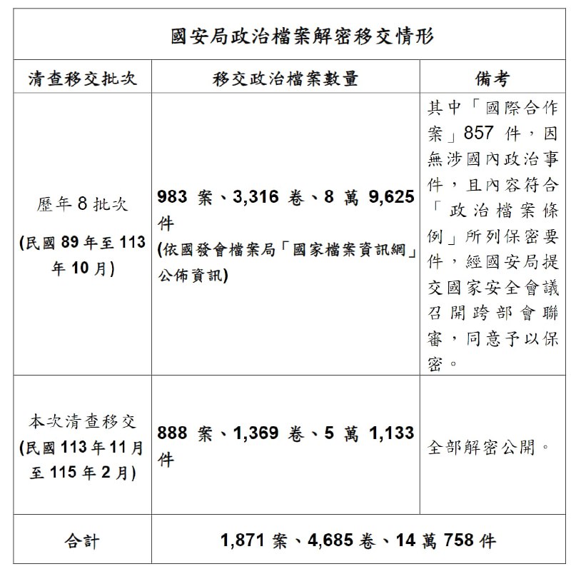
    台湾,国家安全局2月23日宣布完成《政治档案条例》所规定的档案解密与移交,“一件不留一字不遮”。
    2024年11月起,该局清查了1992年以前所有23757卷、566415件档案,目录送档案局。档案局2025年6月审定其中1369卷、51133件为需公开的政治档案,国安局予以全部解密并扫描移交,内容有戒严时期保防安全工作制度、情报机关侦保防业务资料、反动文化出版品与黑函调查、国民入出境管制“黑名单”、海外台独团体活动、叛乱案件人员资料与判决书等。
    社会关切2000年首次政党轮替时国安局是否曾销毁档案,新闻稿说,当年归档只作并卷,没有流水文号,现流水文号是2005年补编,因此无从判断。
    中华民国国家安全局
  11. 竹新社
    知情人士说,中共为2026年设置的GDP增长目标为“4.5%~5%”。降低目标意在强调高质量发展,引导地方政府“树立正确政绩观”。设置4.5%下限,既符合2035翻一番目标的需要,又可为房地产、美国关税等不确定性留出余地。 今年将加强政策取向一致性,避免“鼓励餐饮消费,但禁止吃喝”的状况再次发生。此外,中央首长已认识到“通缩是经济癌症”,今年将加力对抗通缩压力,实现2%的CPI目标。 (南华早报)
    中共通知在全党开展“树立和践行正确政绩观”学习教育,自2026年春节假期结束起,至7月底结束。总要求是“立党为公、为民造福、科学决策、真抓实干”。
    深入查找现行制度机制中不符合正确政绩观要求的规定,该废止的废止,该修订的修订。
    与中央巡视等整改项目相结合,边查边改、立行立改,对突出问题开展集中整治。
    新华社
  12. 墨西哥武装部队2月22日在哈利斯科州塔帕尔帕市抓捕毒贩,多名“哈利斯科州新生代”贩毒集团成员在打击行动中死亡,包括该集团头目内梅西奥·奥塞格拉·塞万提斯。
    “哈利斯科州新生代”是墨西哥主要贩毒集团之一。军方开展抓捕行动并打死奥赛格拉后,哈利斯科州及其邻近的米却肯、科利马、瓜纳华托等州爆发骚乱,贩毒集团成员点燃汽车封锁道路,纵火焚烧商业设施,一些州宣布学校23日停课。
    哈利斯科州一名官员称,该州两地有多名墨西哥国民警卫队士兵死亡;州内一座监狱爆发骚乱,一名看守被杀;州检察官办公室一名工作人员遇害。
    美国、加拿大等国向本国在墨公民发布安全警示。
    新华社
  13. 巴基斯坦军方2月21日夜间对巴基斯坦与阿富汗边境的阿富汗楠格哈尔省和帕克提卡省发动空袭。
    阿富汗当局称,袭击目标是民用目标和宗教场所,造成18人死亡、5人受伤,对此表示强烈谴责。
    巴基斯坦则表示,空袭精准打击边境地区的7个恐怖分子营地及藏身处,超过80名恐怖分子死亡。
    新华社