Skip to main content

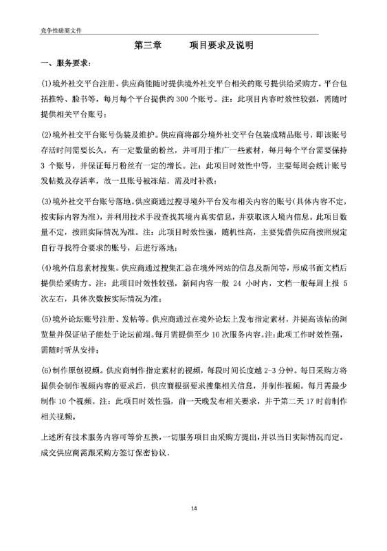
上海市公安局浦东分局今年5月就“舆论技术服务项目”开展政府采购(招标编号PCMET-21111C0241),并于6月11日公告由上海云邻通信中标

  1. 竹新社
    Facebook母公司Meta发表11月反水军报告,详述Wilson Edwards事件的调查情况。 报告详情见竹新资料库。 (Meta)
    上海市公安局浦东分局今年5月就“舆论技术服务项目”开展政府采购(招标编号PCMET-21111C0241),并于6月11日公告由上海云邻通信中标。
    采购内容包括:境外社交平台注册(5000元/月)、境外社交平台账号伪装及维护(5000元/月)、境外社交平台账号落地(9800元/次)、境外信息素材搜集(5000元/次)、境外论坛账号注册发帖等(5000元/月)、制作原创视频(40000元/月)。
    招标文件显示,“境外社交平台账号落地”项要求供应商自行搜寻境外平台发布相关不定内容的账号,并利用技术手段查找其境内真实信息。
    纽约时报