Skip to main content

8月8日,律师易胜华在网上公开一起盗窃、侮辱、故意毁坏尸体案的案件材料,该材料由山西太原市公安局今年5月23日作出,显示将此案移送至太原市检察院审查起诉

  1. 8月8日,律师易胜华在网上公开一起盗窃、侮辱、故意毁坏尸体案的案件材料,该材料由山西太原市公安局今年5月23日作出,显示将此案移送至太原市检察院审查起诉。
    该案涉及75名犯罪嫌疑人。材料称,山西奥瑞公司涉嫌非法购买数千具遗体、残肢用于制作“同种异体骨植入性材料”。2015年至2023年的营业收入合计达到3.8亿元。警方已查封人体骨骼原材料、半成品18余吨,成品34077个。扣押、冻结涉案公司、人员资金1亿余元,冻结保险基金等资产价值6000万余元,查封房产16处、汽车29辆。
    材料显示,该案涉及的单位包括山西奥瑞公司、四川恒普公司、山东青岛大学附属医院肝脏病中心、桂林医学院和桂林市殡仪馆等单位。此外,犯罪嫌疑人苏某某还控制多家殡仪馆的火化场。苏某某指使安排在这些火化场的人员盗窃尸体,并在火化车间内对尸体进行粗暴肢解。部分尸体被运回四川恒普公司进行进一步肢解处理,其余存放于成都冷库和恒普公司库房。
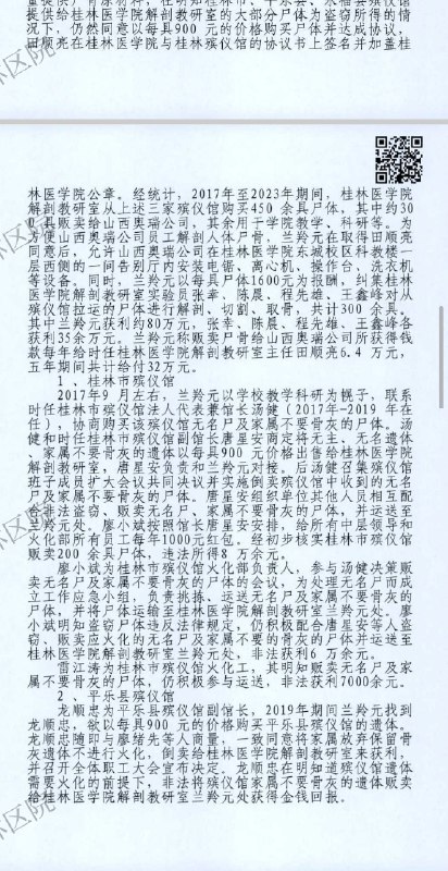
    该案还涉及到桂林医学院解剖教研室实验员兰某某倒卖遗体的行为。2023年9月11日,国家审计署开展专项审计发现,兰某某以每具1万元的价格将322具人体骨骼倒卖给奥瑞公司。案件材料称,2017年至2023年期间,桂林医学院解剖教研室从三家殡仪馆购买450余具尸体,其中约300具贩卖给奥瑞公司。
    澎湃新闻